1、故障代码:050035
2、故障描述:主系统压力太低故障error_hydraulic_main_sys_pressure_min
3、触发条件:在运行模式下,在不进行解缆和偏航泄压时,主系统压力低于135bar,并持续15秒后,触发此故障。
1、故障代码:050035
2、故障描述:主系统压力太低故障error_hydraulic_main_sys_pressure_min
3、触发条件:在运行模式下,在不进行解缆和偏航泄压时,主系统压力低于135bar,并持续15秒后,触发此故障。
从风机监控电脑UP-Wind系统查看报警信息,风机报出主系统压力太低故障,现场应从压力信号传输回路和液压站主系统建压回路两个方向进行排查。
工作原理
在不进行解缆和偏航泄压时,主控系统的差分模拟量输入模块KL3404接收到的主系统压力低于135bar,并持续15秒后,主控PLC触发此故障。

1、安全条件
1)作业人员必须经过相关培训,且有资质人员进行作业;
2)作业前应办理相关工作票,各项安全措施符合要求;
3)风机作业前,需保证风机实际风速及天气情况均符合安全作业规程;
4)风机在停机维护模式下方可登机作业;
5)个人PPE/劳保用品和通讯工具确保完好;
6)人员配置符合当前工作需求;
7)作业区域悬挂“在此工作,禁止进入”标识牌,设置围栏;
8)任何电气元器件的测量、拆卸及需要更换操作,都必须严格按照电气防护手册的防护要求进行操作;
工具:风机调试电脑、万用表、一字螺丝刀、十字螺丝刀、斜口钳、活动扳手、内六角扳手组套、套筒组合、废油桶、压力表
备件:液压油管、压力传感器(Parker SCP-250-34-07)、差分模拟量输入模块KL3404、插装式节流阀(SUN NFCC-HCN)、两位两通球式电磁换向阀(Sterling GS028110N+CCP024D)、齿轮油泵
耗品:绝缘胶带、液压油美孚SHC524
1、冬季天气检查机舱温度。如果风机长时间待机状态,机舱温度过低,造成液压油因温度过低比较粘稠。此种情况应反复手动打压,待液压油温度上来之后,复位故障。
2、目视检查机舱液压站油位是否正常。如果油位低,应加液压油到正常油位。
3、检查液压管路各处有无漏油现象。
4、万用表欧姆档位测量机舱柜22号站KL3404的405AI3.1的3通道(3、4口)的250Ω电阻阻值是否正常,接线是否牢固。
如果阻值不正常,应更换250Ω电阻
如果检查后,启动机舱液压站,压力仍偏小,应更换模块KL3404
如果更换模块KL3404后压力正常,则模块KL3404损坏
注释:主系统压力信号传输回路

5、检查X20端子排的30、31口接线
如果接线正常,继续检查
6、检查压力传感器的接线
如果接线正常,则更换主系统压力传感器
如果故障未消除,继续检查
如果接线正常,则更换主系统压力传感器
7、检查液压站油管路内是否存在气体
关闭空气开关229Q1,在液压站充分泄压后,打开液压站上盖,检查油泵吸油管能否完全插入油池
如果吸油管存在变形现象,应更换吸油管
如果吸油管没有完全插入油池或者插入油池太浅,都会使空气在油泵打压时被油泵吸入到液压系统管路内,从而造成液压站无法正常打压,主系统压力偏低故障
8、如果液压站仍无法正常打压,检查齿轮油泵是否损坏
齿轮油泵一般是因内部机械齿轮故障损坏,故无法通过观察齿轮油泵外观判断是否损坏,现场人员应更换新的齿轮油泵进行测试。如果更换后液压站打压恢复正常,说明齿轮油泵损坏
9、如果齿轮油泵正常,则检查偏航打压回路阀体是否存在堵塞现象
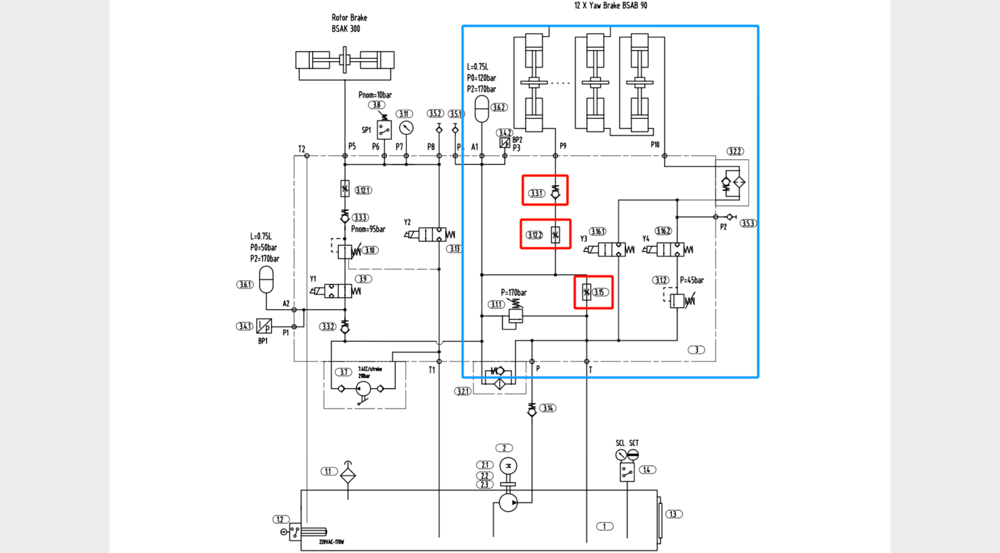
根据液压站图纸,依次检查3.15插装式节流阀(SUN NFBC-LCN)、3.12.2插装式节流阀(SUN NFCC-HCN)和3.3.1插装式单向阀(Sterling D02B2-2.1N)是否存在堵塞现象
注释:实际工作中应逐个更换测试,建议先测试节流阀

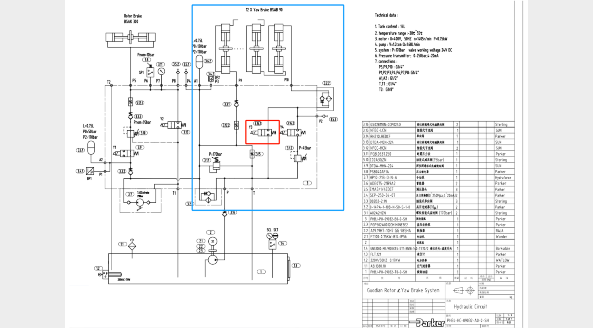
10、检查偏航全泄电磁阀Y3工作是否正常
在液压站打压后,如果电磁阀Y3在失电情况下,液压站主系统压力能保持住,在得电情况下,液压站主系统压力能快速泄压至0bar,说明电磁阀工作正常
如果电磁阀Y3在失电情况下,液压站主系统压力保持不住,则应更换电磁阀
注释:两位两通球式电磁换向阀

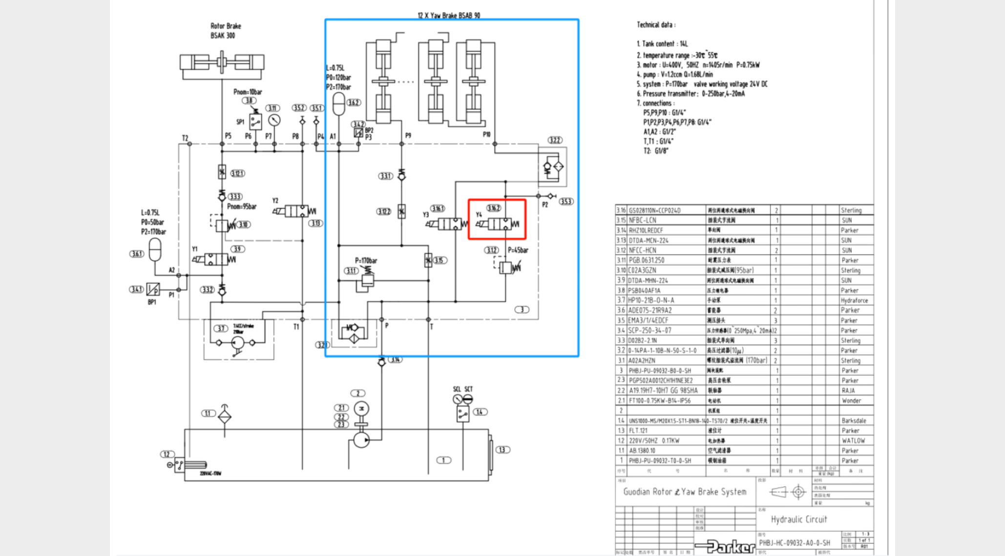
11、检查偏航半泄电磁阀Y4工作是否正常
在液压站打压后,如果电磁阀Y4在失电情况下,液压站主系统压力能保持住,在得电情况下,液压站主系统压力能快速泄压至25bar左右,说明电磁阀工作正常
如果电磁阀Y4在失电情况下,液压站主系统压力保持不住,则应更换电磁阀
注释:如图纸标红处为两位两通球式电磁换向阀

010-82561128-101
鹿经理:13611398375(同微信)
王经理:19526772025(同微信)
services@eulikiwin.com
北京市顺义区竺园路泰达科技园1号楼
微信公众号